目录
  1. ViewResolver
  2. VelocityViewResolver
    1. 类图
    2. 执行过程
  3. 总结
  4. ViewResolver的缓存机制
springMVC(7) ViewResolver实现之VelocityViewResolver

ViewResolver

springMVC的主流程我们可以大概将其概括为如下:

  1. 初始化
  2. HandlerMapping找到对应handler
  3. HandlerAdapter执行handler
  4. 通过ViewResolver找到viewName对应的view
  5. 使用view.render进行视图渲染

前面已经阅读了HandlerMapping和HandlerAdapter部分的源码,那接下来就是ViewResolver部分的源码。

首先是看一下ViewResolver接口的源码,

1
2
3
public interface ViewResolver {
View resolveViewName(String viewName, Locale locale) throws Exception;
}

ViewResolver接口只有一个方法resolveViewName,也就是说ViewResolver的作用只有一个,就是将viewName解析成相应的view。

VelocityViewResolver

ViewResolver有许多不同的实现,这次我选择了阅读velocity的实现。

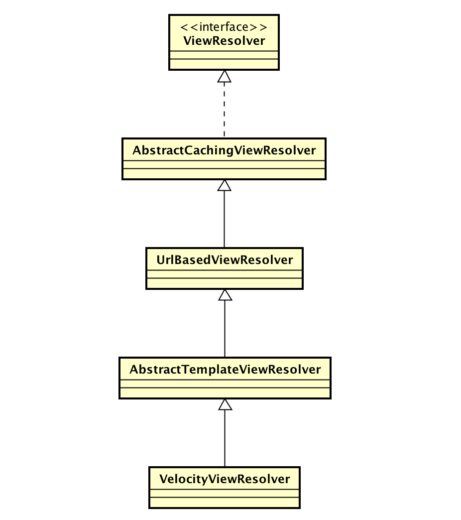
类图

执行过程

我下面按照VelocityViewResolver的执行顺序,将有关的主要方法都整合起来,

1
2
3
4
5
6
7
8
9
10
11
12
13
14
15
16
17
18
19
20
21
22
23
24
25
26
27
28
29
30
31
32
33
34
35
36
37
38
39
40
41
42
43
44
45
46
47
48
49
50
51
52
53
54
55
56
57
58
59
60
61
62
63
64
65
66
67
68
69
70
71
72
73
74
75
76
77
78
79
80
81
82
83
84
85
86
87
88
89
90
91
92
93
94
95
96
97
98
99
100
101
102
103
104
105
106
107
108
109
110
111
112
113
// AbstractCachingViewResolver
// 这个方法主要是做了一个缓存的功能。若已经存在,则直接取出;否则调用createView创建视图并将其缓存
public View resolveViewName(String viewName, Locale locale) throws Exception {
if (!isCache()) { // 判断是否使用缓存。可以通过设置cacheLimit属性为0来关闭缓存功能
return createView(viewName, locale);
}
else {
Object cacheKey = getCacheKey(viewName, locale);
View view = this.viewAccessCache.get(cacheKey);
if (view == null) { // 此处的判断可以减少同步对于性能的影响
synchronized (this.viewCreationCache) {
view = this.viewCreationCache.get(cacheKey);
if (view == null) { // 没有缓存则创建view
view = createView(viewName, locale);
if (view == null && this.cacheUnresolved) {
view = UNRESOLVED_VIEW;
}
if (view != null) { // 将新建的view添加进缓存
this.viewAccessCache.put(cacheKey, view);
this.viewCreationCache.put(cacheKey, view);
if (logger.isTraceEnabled()) {
logger.trace("Cached view [" + cacheKey + "]");
}
}
}
}
}
return (view != UNRESOLVED_VIEW ? view : null);
}
}

// UrlBasedViewResolver
protected View createView(String viewName, Locale locale) throws Exception {
// 判断是否可以处理viewName,此处与viewNames属性有关,若未设置则默认可以
if (!canHandle(viewName, locale)) {
return null;
}

// 对于redirect:开头的
if (viewName.startsWith(REDIRECT_URL_PREFIX)) {
String redirectUrl = viewName.substring(REDIRECT_URL_PREFIX.length());
RedirectView view = new RedirectView(redirectUrl, isRedirectContextRelative(), isRedirectHttp10Compatible());
return applyLifecycleMethods(viewName, view);
}

// 对于forward:开头的
if (viewName.startsWith(FORWARD_URL_PREFIX)) {
String forwardUrl = viewName.substring(FORWARD_URL_PREFIX.length());
return new InternalResourceView(forwardUrl);
}

// 对于一般的情况
return super.createView(viewName, locale);
}

// AbstractCachingViewResolver
// 调用loadView
protected View createView(String viewName, Locale locale) throws Exception {
return loadView(viewName, locale);
}

// UrlBasedViewResolver
protected View loadView(String viewName, Locale locale) throws Exception {
// 根据viewName创建出相应的view
AbstractUrlBasedView view = buildView(viewName);
View result = applyLifecycleMethods(viewName, view);
// 此处会对创建出的view进行检查,判断是否存在相应资源
return (view.checkResource(locale) ? result : null);
}

// UrlBasedViewResolver
// 由下面AbstractTemplateViewResolver的buildView方法调用
protected AbstractUrlBasedView buildView(String viewName) throws Exception {
AbstractUrlBasedView view = (AbstractUrlBasedView) BeanUtils.instantiateClass(getViewClass());

/* 设置view相应属性 */
view.setUrl(getPrefix() + viewName + getSuffix()); // 将 前缀+viewName+后缀 拼接在一起构成url
String contentType = getContentType();
if (contentType != null) {
view.setContentType(contentType);
}
view.setRequestContextAttribute(getRequestContextAttribute());
view.setAttributesMap(getAttributesMap());
if (this.exposePathVariables != null) {
view.setExposePathVariables(exposePathVariables);
}
return view;
}

// AbstractTemplateViewResolver
// 由下面VelocityViewResolver的buildView方法调用
protected AbstractUrlBasedView buildView(String viewName) throws Exception {
AbstractTemplateView view = (AbstractTemplateView) super.buildView(viewName);
/* 设置相应属性 */
view.setExposeRequestAttributes(this.exposeRequestAttributes);
view.setAllowRequestOverride(this.allowRequestOverride);
view.setExposeSessionAttributes(this.exposeSessionAttributes);
view.setAllowSessionOverride(this.allowSessionOverride);
view.setExposeSpringMacroHelpers(this.exposeSpringMacroHelpers);
return view;
}

// VelocityViewResolver
protected AbstractUrlBasedView buildView(String viewName) throws Exception {
VelocityView view = (VelocityView) super.buildView(viewName);
/* 设置相应属性 */
view.setDateToolAttribute(this.dateToolAttribute);
view.setNumberToolAttribute(this.numberToolAttribute);
if (this.toolboxConfigLocation != null) {
((VelocityToolboxView) view).setToolboxConfigLocation(this.toolboxConfigLocation);
}
return view;
}

用文字分析一下这个流程,如下:

  1. 先在缓存中查找
  2. 通过canHandle方法来判断是否解析
  3. 对于redirect和forward的方式进行单独处理
  4. 创建一个view实例,对该view进行各项属性的设置,例如url,contentType等
  5. 调用view的checkResource方法判断该view是否存在
  6. 将view存入缓存

总结

我们可以从源码中知道下面一些比较有用的信息:

  1. ViewResolver有一个缓存机制
    • 该缓存可以通过设置cacheLimit属性来控制最大容量,若cacheLimit为0,则不设置缓存
    • 该缓存会对不存在的viewName也同样进行缓存的
  2. ViewResolver可以通过设置viewNames属性来做viewName的拦截设置
  3. ViewResolver需要自己设置prefix和suffix属性来确定资源,也就是如果后缀名设置成jsp,也同样会去寻找jsp文件当作velocity文件来解析

ViewResolver的缓存机制

写着写着,发现ViewResolver采用了很特别的缓存机制,ViewResolver采用了两个缓存,其中第一个采用ConcurrentHashMap,第二个使用了LinkedHashMap。此处其实LinkedHashMap是为了做容量限制用的。因为ConcurrentHashMap支持并发,而LinkedHashMap支持容量限制,于是将通过LinkedHashMap的容量限制功能来实现ConcurrentHashMap的容量限制。

文章作者: 刘鱼鱼YoY
文章链接: https://www.lyytaw.com/spring/springMVC(7)-ViewResolver%E5%AE%9E%E7%8E%B0%E4%B9%8BVelocityViewResolver/
版权声明: 本博客所有文章除特别声明外,均采用 CC BY-NC-SA 4.0 许可协议。转载请注明来自 刘鱼鱼YoY|BLOG