目录
  1. 前言
  2. 入口
  3. postProcessBeforeInstantiation
  4. postProcessAfterInitialization
  5. 代理类的执行过程
spring AOP(3) spring AOP的创建过程源码分析

前言

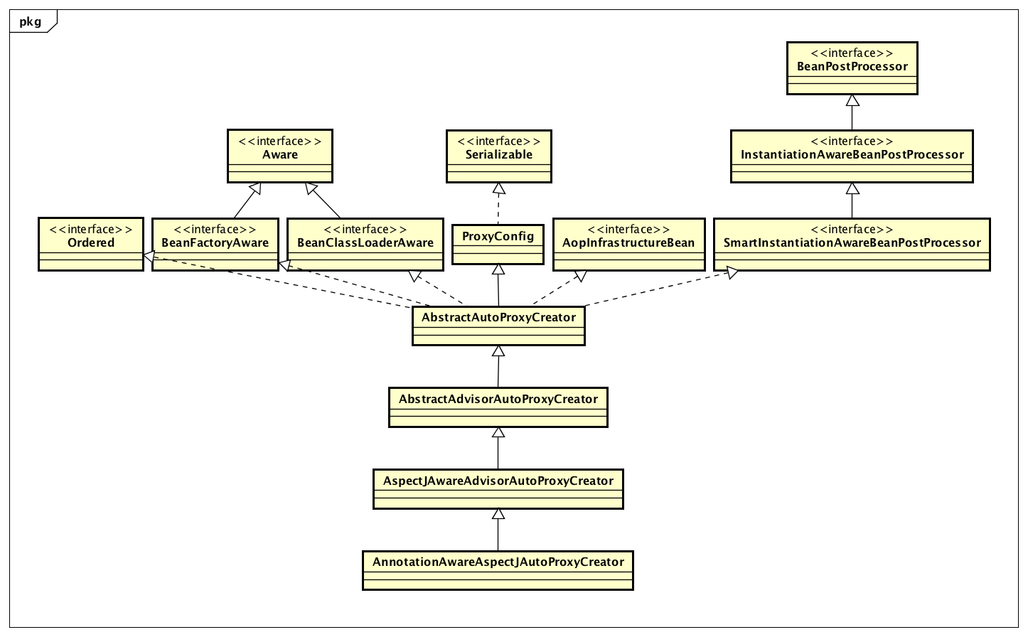
在上一节的结束部分,我们提到了spring AOP的入口一个叫做AnnotationAwareAspectJAutoProxyCreator的类。

我们先来看看这个类的类图。

在这张图中我们有这么两个很重要的接口BeanPostProcessor和InstantiationAwareBeanPostProcessor,其中InstantiationAwareBeanPostProcessor继承了BeanPostProcessor接口。

入口

在第一节中我们知道了spring AOP是通过为原来的对象动态生成一个代理来达到AOP的目的。那么我们可能就好奇了这个代理到底是在什么时候生成的呢?

其实在spring IoC容器初始化的最后流程还有很重要的一步就是调用后处理器来对原来的bean进行修改,这个修改的过程与上面提到的BeanPostProcessor和InstantiationAwareBeanPostProcessor接口有关。我们先来看看这两个接口。

1
2
3
4
5
6
public interface BeanPostProcessor {

Object postProcessBeforeInitialization(Object bean, String beanName) throws BeansException;

Object postProcessAfterInitialization(Object bean, String beanName) throws BeansException;
}
1
2
3
4
5
6
7
8
9
10
public interface InstantiationAwareBeanPostProcessor extends BeanPostProcessor {

Object postProcessBeforeInstantiation(Class<?> beanClass, String beanName) throws BeansException;

boolean postProcessAfterInstantiation(Object bean, String beanName) throws BeansException;

PropertyValues postProcessPropertyValues(
PropertyValues pvs, PropertyDescriptor[] pds, Object bean, String beanName)
throws BeansException;
}

从这些接口的方法名称中我们不难想出这些方法的作用。在bean初始化前后调用,以及在bean实例化前后调用。

我们来看看AOP的生成代理是怎么调用的,

1
2
3
4
5
6
7
8
9
10
11
12
13
14
15
// AbstractAutowireCapableBeanFactory类中的方法
protected Object resolveBeforeInstantiation(String beanName, RootBeanDefinition mbd) {
Object bean = null;
if (!Boolean.FALSE.equals(mbd.beforeInstantiationResolved)) {
// Make sure bean class is actually resolved at this point.
if (mbd.hasBeanClass() && !mbd.isSynthetic() && hasInstantiationAwareBeanPostProcessors()) {
bean = applyBeanPostProcessorsBeforeInstantiation(mbd.getBeanClass(), beanName);
if (bean != null) {
bean = applyBeanPostProcessorsAfterInitialization(bean, beanName);
}
}
mbd.beforeInstantiationResolved = (bean != null);
}
return bean;
}

这段代码中我们可以看出生成代理是分别调用了InstantiationAwareBeanPostProcessor接口的postProcessBeforeInstantiation方法和BeanPostProcessor接口的postProcessAfterInitialization方法。

打开调试器的方法栈,我们可以看到这个部分是在getBean的时候被调用的。

postProcessBeforeInstantiation

1
2
3
4
5
6
7
8
9
10
11
12
13
14
15
16
17
18
19
20
21
22
23
24
25
26
27
public Object postProcessBeforeInstantiation(Class<?> beanClass, String beanName) throws BeansException {
Object cacheKey = getCacheKey(beanClass, beanName);

if (beanName == null || !this.targetSourcedBeans.contains(beanName)) {
if (this.advisedBeans.containsKey(cacheKey)) {
return null;
}
// isInfrastructureClass(beanClass)判断bean是否是spring AOP中的一些系统类
if (isInfrastructureClass(beanClass) || shouldSkip(beanClass, beanName)) {
this.advisedBeans.put(cacheKey, Boolean.FALSE);
return null;
}
}

if (beanName != null) {
TargetSource targetSource = getCustomTargetSource(beanClass, beanName);
if (targetSource != null) {
this.targetSourcedBeans.add(beanName);
Object[] specificInterceptors = getAdvicesAndAdvisorsForBean(beanClass, beanName, targetSource);
Object proxy = createProxy(beanClass, beanName, specificInterceptors, targetSource);
this.proxyTypes.put(cacheKey, proxy.getClass());
return proxy;
}
}

return null;
}

这里面调用的比较重要的是一个方法是shouldSkip。advisor就是在这个方法中创建的。

先来看看shouldSkip方法,

1
2
3
4
5
6
7
8
9
10
11
12
protected boolean shouldSkip(Class<?> beanClass, String beanName) {
// TODO: Consider optimization by caching the list of the aspect names
List<Advisor> candidateAdvisors = findCandidateAdvisors();
for (Advisor advisor : candidateAdvisors) {
if (advisor instanceof AspectJPointcutAdvisor) {
if (((AbstractAspectJAdvice) advisor.getAdvice()).getAspectName().equals(beanName)) {
return true;
}
}
}
return super.shouldSkip(beanClass, beanName);
}

可以看到shouldSkip中调用了findCandidateAdvisors,正是在这里进行了获取相应advisors的操作,我来进去看一看,

1
2
3
4
5
6
7
protected List<Advisor> findCandidateAdvisors() {
// Add all the Spring advisors found according to superclass rules.
List<Advisor> advisors = super.findCandidateAdvisors();
// Build Advisors for all AspectJ aspects in the bean factory.
advisors.addAll(this.aspectJAdvisorsBuilder.buildAspectJAdvisors());
return advisors;
}

其中super.findCandidateAdvisors是用来获取beanFactory中已经有了的Advisor。

那么注解方式的创建部分其实是this.aspectJAdvisorsBuilder.buildAspectJAdvisors()这个方法,

1
2
3
4
5
6
7
8
9
10
11
12
13
14
15
16
17
18
19
20
21
22
23
24
25
26
27
28
29
30
31
32
33
34
35
36
37
38
39
40
41
42
43
44
45
46
47
48
49
50
51
52
53
54
55
56
57
58
59
60
61
62
63
64
65
66
67
68
69
70
71
72
73
public List<Advisor> buildAspectJAdvisors() {
List<String> aspectNames = null;

synchronized (this) {
aspectNames = this.aspectBeanNames;
if (aspectNames == null) {
List<Advisor> advisors = new LinkedList<Advisor>();
aspectNames = new LinkedList<String>();
// 获取beanFactory中所有的bean
String[] beanNames =
BeanFactoryUtils.beanNamesForTypeIncludingAncestors(this.beanFactory, Object.class, true, false);
for (String beanName : beanNames) {
if (!isEligibleBean(beanName)) {
continue;
}
// We must be careful not to instantiate beans eagerly as in this
// case they would be cached by the Spring container but would not
// have been weaved
Class<?> beanType = this.beanFactory.getType(beanName);
if (beanType == null) {
continue;
}
// 如果该bean是@Aspect
if (this.advisorFactory.isAspect(beanType)) {
aspectNames.add(beanName);
AspectMetadata amd = new AspectMetadata(beanType, beanName);
if (amd.getAjType().getPerClause().getKind() == PerClauseKind.SINGLETON) {
MetadataAwareAspectInstanceFactory factory =
new BeanFactoryAspectInstanceFactory(this.beanFactory, beanName);
// 获取该bean中的所有的advisor。具体实现方式就是枚举类中的每个方法
List<Advisor> classAdvisors = this.advisorFactory.getAdvisors(factory);
if (this.beanFactory.isSingleton(beanName)) {
this.advisorsCache.put(beanName, classAdvisors);
}
else {
this.aspectFactoryCache.put(beanName, factory);
}
advisors.addAll(classAdvisors);
}
else {
if (this.beanFactory.isSingleton(beanName)) {
throw new IllegalArgumentException("Bean with name '" + beanName +
"' is a singleton, but aspect instantiation model is not singleton");
}
MetadataAwareAspectInstanceFactory factory =
new PrototypeAspectInstanceFactory(this.beanFactory, beanName);
this.aspectFactoryCache.put(beanName, factory);
advisors.addAll(this.advisorFactory.getAdvisors(factory));
}
}
}
this.aspectBeanNames = aspectNames;
return advisors;
}
}

// 从缓存中获取
if (aspectNames.isEmpty()) {
return Collections.emptyList();
}
List<Advisor> advisors = new LinkedList<Advisor>();
for (String aspectName : aspectNames) {
List<Advisor> cachedAdvisors = this.advisorsCache.get(aspectName);
if (cachedAdvisors != null) {
advisors.addAll(cachedAdvisors);
}
else {
MetadataAwareAspectInstanceFactory factory = this.aspectFactoryCache.get(aspectName);
advisors.addAll(this.advisorFactory.getAdvisors(factory));
}
}
return advisors;
}

这个方法第一次调用时为创建advisor,之后调用就是从缓存中获取了。

shouldSkip看完了,那我们接下来来看看剩下的部分,剩下的部分其实需要我们自定义targetSource才能执行,所以我们就先跳过了。

postProcessAfterInitialization

看完postProcessBeforeInstantiation,我们接着来看postProcessAfterInitialization。

1
2
3
4
5
6
7
8
9
public Object postProcessAfterInitialization(Object bean, String beanName) throws BeansException {
if (bean != null) {
Object cacheKey = getCacheKey(bean.getClass(), beanName);
if (!this.earlyProxyReferences.contains(cacheKey)) {
return wrapIfNecessary(bean, beanName, cacheKey);
}
}
return bean;
}

可以看到里面主要调用了wrapIfNecessary方法,

1
2
3
4
5
6
7
8
9
10
11
12
13
14
15
16
17
18
19
20
21
22
23
24
protected Object wrapIfNecessary(Object bean, String beanName, Object cacheKey) {
if (beanName != null && this.targetSourcedBeans.contains(beanName)) {
return bean;
}
if (Boolean.FALSE.equals(this.advisedBeans.get(cacheKey))) {
return bean;
}
if (isInfrastructureClass(bean.getClass()) || shouldSkip(bean.getClass(), beanName)) {
this.advisedBeans.put(cacheKey, Boolean.FALSE);
return bean;
}

// Create proxy if we have advice.
Object[] specificInterceptors = getAdvicesAndAdvisorsForBean(bean.getClass(), beanName, null);
if (specificInterceptors != DO_NOT_PROXY) {
this.advisedBeans.put(cacheKey, Boolean.TRUE);
Object proxy = createProxy(bean.getClass(), beanName, specificInterceptors, new SingletonTargetSource(bean));
this.proxyTypes.put(cacheKey, proxy.getClass());
return proxy;
}

this.advisedBeans.put(cacheKey, Boolean.FALSE);
return bean;
}

前面部分似乎有一种似曾相识的感觉,可以看到对于之前创建的targetSourcedBean此处会直接跳过,当然了,同样也有缓存机制。

前面半部分就是这些,我们直接从getAdvicesAndAdvisorsForBean入手,

1
2
3
4
5
6
7
protected Object[] getAdvicesAndAdvisorsForBean(Class<?> beanClass, String beanName, TargetSource targetSource) {
List<Advisor> advisors = findEligibleAdvisors(beanClass, beanName);
if (advisors.isEmpty()) {
return DO_NOT_PROXY;
}
return advisors.toArray();
}

可以看到里面调用了findEligibleAdvisors,

1
2
3
4
5
6
7
8
9
protected List<Advisor> findEligibleAdvisors(Class<?> beanClass, String beanName) {
List<Advisor> candidateAdvisors = findCandidateAdvisors();
List<Advisor> eligibleAdvisors = findAdvisorsThatCanApply(candidateAdvisors, beanClass, beanName);
extendAdvisors(eligibleAdvisors);
if (!eligibleAdvisors.isEmpty()) {
eligibleAdvisors = sortAdvisors(eligibleAdvisors);
}
return eligibleAdvisors;
}

findCandiateAdvisors这个方法我们前面已经接触过,就是获取所有的advisors,由于此处并不是第一次调用,所以这里是直接获取的缓存。

那么findAdvisorsThatCanApply方法很显然就是将候选advisors中能够应用于该bean的所有advisors提取出来。此处不详解。

我们来看看extendAdvisors方法,这个方法最终会调用如下函数,

1
2
3
4
5
6
7
8
9
10
11
12
13
14
15
16
17
18
public static boolean makeAdvisorChainAspectJCapableIfNecessary(List<Advisor> advisors) {
// Don't add advisors to an empty list; may indicate that proxying is just not required
if (!advisors.isEmpty()) {
boolean foundAspectJAdvice = false;
for (Advisor advisor : advisors) {
// Be careful not to get the Advice without a guard, as
// this might eagerly instantiate a non-singleton AspectJ aspect
if (isAspectJAdvice(advisor)) {
foundAspectJAdvice = true;
}
}
if (foundAspectJAdvice && !advisors.contains(ExposeInvocationInterceptor.ADVISOR)) {
advisors.add(0, ExposeInvocationInterceptor.ADVISOR);
return true;
}
}
return false;
}

根据源码可以知道这个方法的作用是这样的,如果advisors中包含AspectJ风格的advice就再在advisors链的最前面添加一个ExposeInvocationInterceptor。

获取到advisors之后,接下来做的工作就是为原来的bean创建代理了,

1
2
3
4
5
6
7
8
9
10
11
12
13
14
15
16
17
18
19
20
21
22
23
24
25
26
27
28
29
30
31
protected Object createProxy(
Class<?> beanClass, String beanName, Object[] specificInterceptors, TargetSource targetSource) {

ProxyFactory proxyFactory = new ProxyFactory();
// Copy our properties (proxyTargetClass etc) inherited from ProxyConfig.
proxyFactory.copyFrom(this);

if (!proxyFactory.isProxyTargetClass()) {
if (shouldProxyTargetClass(beanClass, beanName)) {
proxyFactory.setProxyTargetClass(true);
}
else {
evaluateProxyInterfaces(beanClass, proxyFactory);
}
}

Advisor[] advisors = buildAdvisors(beanName, specificInterceptors);
for (Advisor advisor : advisors) {
proxyFactory.addAdvisor(advisor);
}

proxyFactory.setTargetSource(targetSource);
customizeProxyFactory(proxyFactory);

proxyFactory.setFrozen(this.freezeProxy);
if (advisorsPreFiltered()) {
proxyFactory.setPreFiltered(true);
}

return proxyFactory.getProxy(this.proxyClassLoader);
}

这个方法中,我们可以看到在return前面的部分其实都还是在为proxyFactory设置各种各样的属性,例如是使用jdk动态代理还是使用cglib代理,还有添加advisors等。

我们接下来继续看最后getProxy方法,

1
2
3
public Object getProxy(ClassLoader classLoader) {
return createAopProxy().getProxy(classLoader);
}

这里有一个createAopProxy,这个方法就是用来选择jdk或cglib对应的AOP代理的,

1
2
3
4
5
6
7
8
9
10
11
12
13
14
15
16
public AopProxy createAopProxy(AdvisedSupport config) throws AopConfigException {
if (config.isOptimize() || config.isProxyTargetClass() || hasNoUserSuppliedProxyInterfaces(config)) {
Class<?> targetClass = config.getTargetClass();
if (targetClass == null) {
throw new AopConfigException("TargetSource cannot determine target class: " +
"Either an interface or a target is required for proxy creation.");
}
if (targetClass.isInterface()) {
return new JdkDynamicAopProxy(config);
}
return new ObjenesisCglibAopProxy(config);
}
else {
return new JdkDynamicAopProxy(config);
}
}

源码中可以看到有这样两个代理JdkDynamicAopProxy和ObjenesisCglibAopProxy。

此处我们使用的是JDK动态代理,我们来看看其创建代理的过程,

1
2
3
4
5
6
7
8
public Object getProxy(ClassLoader classLoader) {
if (logger.isDebugEnabled()) {
logger.debug("Creating JDK dynamic proxy: target source is " + this.advised.getTargetSource());
}
Class<?>[] proxiedInterfaces = AopProxyUtils.completeProxiedInterfaces(this.advised);
findDefinedEqualsAndHashCodeMethods(proxiedInterfaces);
return Proxy.newProxyInstance(classLoader, proxiedInterfaces, this);
}

在这里我们可以发现这里最终调用了Proxy.newProxyInstance来创建最终的代理,根据第一节的内容,我们不难想到一件事,那就是Proxy.newProxyInstance第三个参数是this,也就是说JdkDynamicAopProxy本身就是实现了InvocationHandler接口。那我们接下来看看其invoke方法,也就是代理类的执行过程。

代理类的执行过程

根据第一节的内容我们可以知道代理类的执行过程是由InvocationHandler的invoke方法来决定的。我们此处来看看invoke方法。

1
2
3
4
5
6
7
8
9
10
11
12
13
14
15
16
17
18
19
20
21
22
23
24
25
26
27
28
29
30
31
32
33
34
35
36
37
38
39
40
41
42
43
44
45
46
47
48
49
50
51
52
53
54
55
56
57
58
59
60
61
62
63
64
65
66
67
68
69
70
71
72
73
74
75
76
77
78
79
80
81
public Object invoke(Object proxy, Method method, Object[] args) throws Throwable {
MethodInvocation invocation;
Object oldProxy = null;
boolean setProxyContext = false;

TargetSource targetSource = this.advised.targetSource;
Class<?> targetClass = null;
Object target = null;

try {
if (!this.equalsDefined && AopUtils.isEqualsMethod(method)) {
// The target does not implement the equals(Object) method itself.
return equals(args[0]);
}
if (!this.hashCodeDefined && AopUtils.isHashCodeMethod(method)) {
// The target does not implement the hashCode() method itself.
return hashCode();
}
if (!this.advised.opaque && method.getDeclaringClass().isInterface() &&
method.getDeclaringClass().isAssignableFrom(Advised.class)) {
// Service invocations on ProxyConfig with the proxy config...
return AopUtils.invokeJoinpointUsingReflection(this.advised, method, args);
}

Object retVal;

if (this.advised.exposeProxy) {
// Make invocation available if necessary.
oldProxy = AopContext.setCurrentProxy(proxy);
setProxyContext = true;
}

// May be null. Get as late as possible to minimize the time we "own" the target,
// in case it comes from a pool.
target = targetSource.getTarget();
if (target != null) {
targetClass = target.getClass();
}

// Get the interception chain for this method.
List<Object> chain = this.advised.getInterceptorsAndDynamicInterceptionAdvice(method, targetClass);

// Check whether we have any advice. If we don't, we can fallback on direct
// reflective invocation of the target, and avoid creating a MethodInvocation.
if (chain.isEmpty()) {
// We can skip creating a MethodInvocation: just invoke the target directly
// Note that the final invoker must be an InvokerInterceptor so we know it does
// nothing but a reflective operation on the target, and no hot swapping or fancy proxying.
retVal = AopUtils.invokeJoinpointUsingReflection(target, method, args);
}
else {
// We need to create a method invocation...
invocation = new ReflectiveMethodInvocation(proxy, target, method, args, targetClass, chain);
// Proceed to the joinpoint through the interceptor chain.
retVal = invocation.proceed();
}

// Massage return value if necessary.
Class<?> returnType = method.getReturnType();
if (retVal != null && retVal == target && returnType.isInstance(proxy) &&
!RawTargetAccess.class.isAssignableFrom(method.getDeclaringClass())) {
// Special case: it returned "this" and the return type of the method
// is type-compatible. Note that we can't help if the target sets
// a reference to itself in another returned object.
retVal = proxy;
} else if (retVal == null && returnType != Void.TYPE && returnType.isPrimitive()) {
throw new AopInvocationException("Null return value from advice does not match primitive return type for: " + method);
}
return retVal;
}
finally {
if (target != null && !targetSource.isStatic()) {
// Must have come from TargetSource.
targetSource.releaseTarget(target);
}
if (setProxyContext) {
// Restore old proxy.
AopContext.setCurrentProxy(oldProxy);
}
}
}

在这个方法中,最核心的部分是中间位置的这么两句,

1
2
invocation = new ReflectiveMethodInvocation(proxy, target, method, args, targetClass, chain);
retVal = invocation.proceed();

AOP执行链的就是通过ReflectiveMethodInvocation的proceed方法来执行的。

1
2
3
4
5
6
7
8
9
10
11
12
13
14
15
16
17
18
19
20
21
22
23
24
25
26
27
28
29
public Object proceed() throws Throwable {
// currentInterceptorIndex起初值为-1,且每执行过一个拦截器(可以当做advisor来看)就会自增1
// 如果执行完最后一个拦截器就执行原始的方法(被代理的bean的原方法)
if (this.currentInterceptorIndex == this.interceptorsAndDynamicMethodMatchers.size() - 1) {
return invokeJoinpoint();
}

Object interceptorOrInterceptionAdvice =
this.interceptorsAndDynamicMethodMatchers.get(++this.currentInterceptorIndex);

// 如果advice是InterceptorAndDynamicMethodMatcher。此处不详解,默认是下面的else中的
if (interceptorOrInterceptionAdvice instanceof InterceptorAndDynamicMethodMatcher) {
InterceptorAndDynamicMethodMatcher dm =
(InterceptorAndDynamicMethodMatcher) interceptorOrInterceptionAdvice;
if (dm.methodMatcher.matches(this.method, this.targetClass, this.arguments)) {
return dm.interceptor.invoke(this);
}
else {
return proceed();
}
}
else { // 调用拦截器的invoke方法
return ((MethodInterceptor) interceptorOrInterceptionAdvice).invoke(this);
}
}

protected Object invokeJoinpoint() throws Throwable {
return AopUtils.invokeJoinpointUsingReflection(this.target, this.method, this.arguments);
}

在这个函数中其实是有一层递归调用的,我们使用@Before来举例

1
2
3
4
public Object invoke(MethodInvocation mi) throws Throwable {
this.advice.before(mi.getMethod(), mi.getArguments(), mi.getThis() );
return mi.proceed();
}

可以看到此处@Before中会先使用before之后再调用proceed方法。这样每个advice调用完自己之后都会调用一次proceed,proceed就可以执行完所有的advice了。(当然了@Around是一个特例,需要我们手动调用)

文章作者: 刘鱼鱼YoY
文章链接: https://www.lyytaw.com/spring/spring_aop_create_process/
版权声明: 本博客所有文章除特别声明外,均采用 CC BY-NC-SA 4.0 许可协议。转载请注明来自 刘鱼鱼YoY|BLOG